Toggle navigation
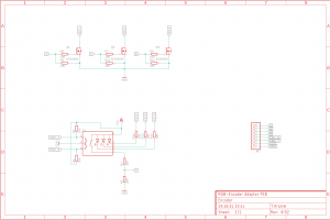
001028 - Encoder PCB v0.92
Home
/
Parts
/
PCB
/
Encoder PCB v0.92
Encoder PCB v0.92
retail
Encoder PCB
Assemblys
001027 - PADDS Encoder V0.92
x1
Documents
Encoder_0.92_2021-10-29_gerber.zip